新闻网讯 2月13日,Nature Reviews Materials刊发公司中方导师、武汉光电国家研究中心唐江、罗家俊团队与马来西亚理工大学Rashid bin Mohd Yusoff团队合作的题为Vapour-deposited perovskite light-emitting diodes的综述论文。论文第一作者为罗家俊教授,通讯作者为罗家俊、唐江教授和马来西亚理工大学Rashid bin Mohd Yusoff教授。论文第一单位为yl23455永利集团。
有源驱动的发光二极管是先进显示技术的重要元器件,在商业电子、医疗影像、教育科研等人机交互领域应用广泛,具有千亿级的市场规模。现在商用OLED显示技术的色纯度较低,同时核心专利技术被欧美、日韩国家卡脖子;另外传统Ⅲ-Ⅴ族半导体制备的Micro-LED显示技术依赖于高温工艺及外延衬底,无法直接与硅基电路集成,存在良率低、成本高等核心难题。在下一代显示器件中,钙钛矿发光二极管Perovskite light-emitting diodes (PeLEDs)是极有前景的技术,已经引起了全世界的关注。但是目前高效PeLEDs主要依赖于溶液法制备,难以实现大面积像素化,不易进一步与薄膜场效应晶体管(TFT)驱动电路结合以实现显示面板的产业化应用。团队借鉴OLED显示产业中的成熟技术与经验,前期已初步实现有源驱动的钙钛矿单色显示面板,充分证明了热蒸发PeLED技术是一条满足钙钛矿显示面板批量化、大面积、像素化生产的可行路径,并兼容现有的OLED产线和设备,有望推进钙钛矿在显示领域的产业化进程。

图1. 基于气相沉积钙钛矿发光二极管的发展历程

图2. 钙钛矿气相沉积原理分析

图3. 基于气相沉积钙钛矿薄膜优化,辐射复合速率提升
综述论文深入探讨了基于气相沉积钙钛矿发光二极管的发展历程,通过和溶液法PeLEDs的对比分析,揭示了其性能限制的关键因素。同时,提供了改善器件性能的优化途径,包括薄膜质量提升以及器件结构设计,总结了钙钛矿发光二极管的潜在应用机会。

图4. 基于气相沉积钙钛矿薄膜优化,非辐射复合速率抑制

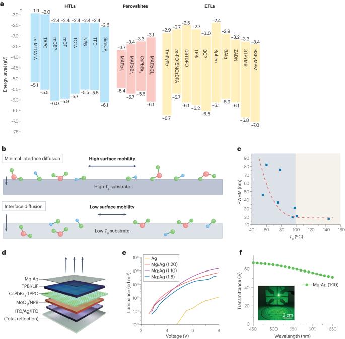
图5. 器件结构优化设计

图6. 钙钛矿发光二极管潜在应用机会
研究得到国家自然科学基金项目、国家重点研发计划项目、湖北省自然科学基金项目、中国博士后科学基金项目的支持。